
When kids don’t sleep, parents don’t either. Experts share tips for better family sleep
Nearly half of American kids may not get enough sleep, and parents often underestimate sleep needs. Experts share tips to build better sleep hygiene.
Health news, medical research and wellness coverage.
596 articles

Nearly half of American kids may not get enough sleep, and parents often underestimate sleep needs. Experts share tips to build better sleep hygiene.

For some, the possibility of passing on a particular part of themselves is enough to make them question everything.

CDC Includes Popular Vacation Destinations in Travel Advisory, Warns of Spread of Potentially Fatal Disease in 32 Countries The United States Centers for Disease Control is urging citizens to take increased caution while traveling abroad to 32 foreign countries, including many popular…

Mrinali Dhembla was stunned to be diagnosed last year with Stage 3 rectal cancer. Because she has a genetic condition, she got to try a new treatment option.
Plus, alternatives that your heart and taste buds will love.

Study of 600,000 US military veterans shows that those who took anti-obesity medications were less likely to develop some complications of substance-use disorders.
Virginia health officials are investigating a confirmed case of measles in the area.
Find out what it is and how to protect yourself.
Find out what it is and how to protect yourself.

Gary Brecka has shared advice over what you should do first thing in the morning

In the presence of a sufficient magnetic field, magnetofluids can resist high-speed blood flow, offering a personalized and complete strategy for left atrial appendage occlusion.

Utah wildlife officials fear that a transmissible disease that affects the nervous system of big game like deer, elk and moose is spreading after it was recently discovered in more parts of the state.

Evidence continues to mount suggesting that GLP-1 drugs like Ozempic and Wegovy may help people cut back on cigarettes, drinking and opioid use disorders and addiction.

Glucocorticoid receptor activation is a key driver of resistance of triple-negative breast cancer to both CD8+ T cells and natural killer cells during initial metastatic seeding.

cf-EpiTracing enables automated profiling of histone modifications in cell-free DNA from human plasma, allowing identification of the cells of origin and disease diagnosis.

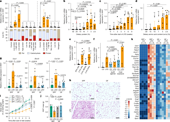
In mice, a low-protein diet leads to a gut-microbiota-driven remodelling of adipose tissue towards brown fat, showing that gut microorganisms have a role in detecting and responding to a lack of protein.

Nature - Shared neural substrates of prosocial and parenting behaviours

Families say the groundbreaking medicine is transforming the lives of children with Dravet syndrome.

The susceptibility of mouse and human T cells to ferroptosis is determined by the balance of systemic polyunsaturated and monounsaturated fatty acids, highlighting a key role for lipid metabolism and dietary composition in regulating T cell function.

Looking for a simple way to ease anxiety? A new study found that 24 minutes of music with specific sound frequencies could help.

Cases of human metapneumovirus, or HMPV, are on the rise in parts of California. It typically causes mild, cold-like symptoms, but could lead to more-severe disease in vulnerable individuals.

The agency said it's closely monitoring the situation and coordinating with public health authorities while the facility is closed to visitors and attorneys.

A large dataset analysis indicates that standard psychological therapies frequently fail to help autistic patients with depression and anxiety. Researchers found that adapting care to fit neurodivergent needs is necessary to improve patient outcomes.

In a cute dog video on Instagram, an owner buys a resting station for their Golden Retriever so that he can relax his head.